省エネ住宅プロテクション
省エネ住宅プロテクションとは
省エネ住宅プロテクションは、2025年4月に法改正となった省エネ基準適合義務化に対応した保険制度です。
施主と約定した省エネ性能を充足しない施工を行ったことによってなされた損害賠償請求をカバーします。
制度の概要
本制度は、一般社団法人日本木造住宅産業協会を保険契約者とし、その加入会員企業を被保険者(保険契約により補償を受けられる方)とする団体保険制度です。
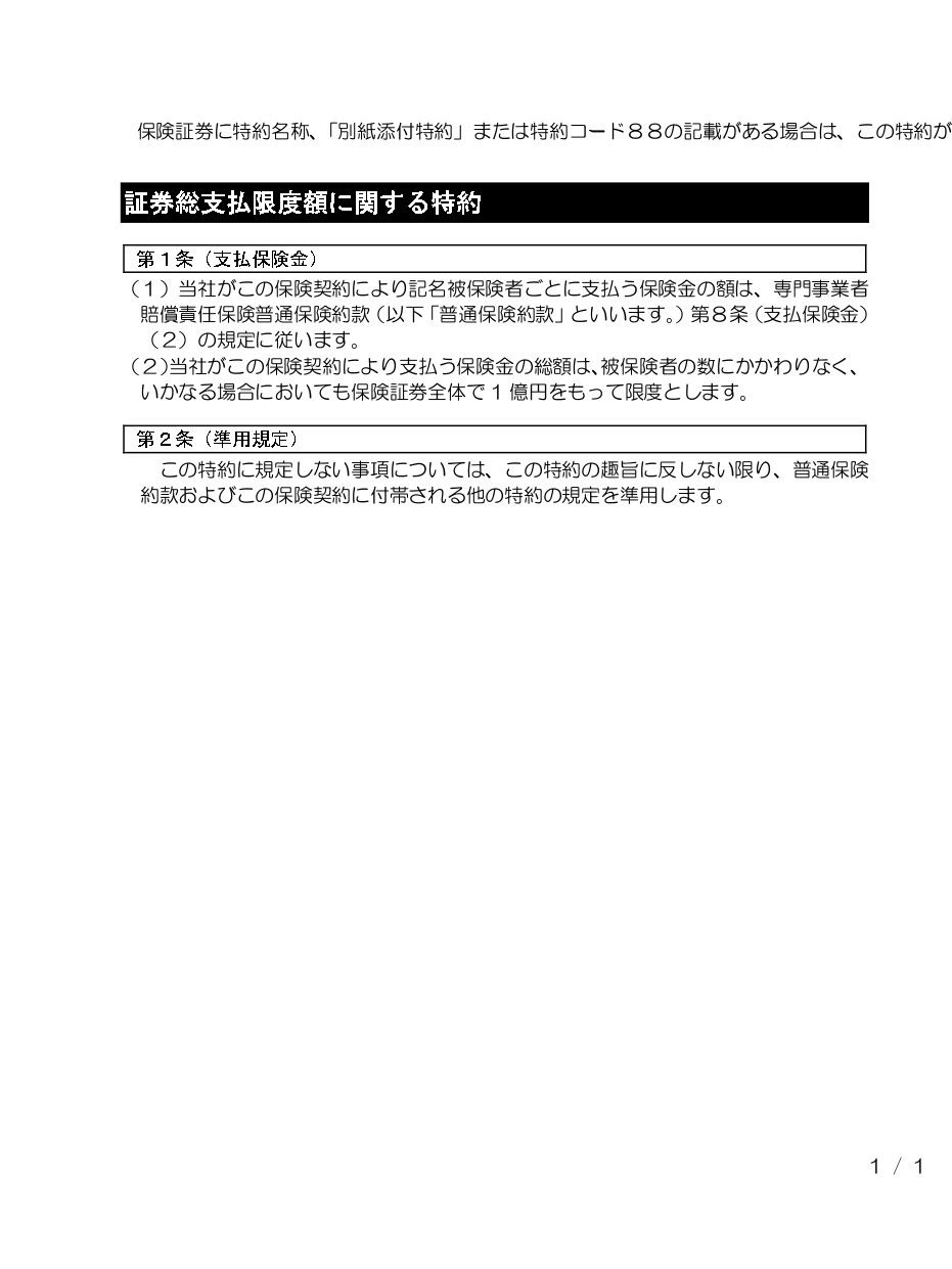
対象となる業務は会員企業が行う「専門業務(建設業法(昭和24年法律第100号)に定める建設工事であって工事請負契約に基づいて行う建設工事に関する業務※)」となります。
※建設工事に関する業務には、建築士法(昭和25年法律第202号)に定める設計または工事監理に関する業務を除きます。
省エネ住宅プロテクションの特徴
木住協会員専用の保険です
建築物のエネルギー消費性能の向上等に関する法律(建築物省エネ法)の改正(2025年4月施行)を受けて開発した木住協会員専用の保険です。
業務ごとの保険手配が不要!
年間包括契約のため、業務ごとの保険手配は不要です。
全額損金処理が可能!
保険料は全額損金処理が可能です。
※実際の税務処理については、税理士にご相談ください。今後、法改正により変更になる可能性があります。
安心のトリプル補償
トリプル補償で高品質な省エネ住宅の建設をご支援します!!
省エネ性能を充足しない欠陥が発覚した場合の対応例
※下記は一例であり、発生した事故により必要な対応は異なります。
想定される事故事例
- 断熱材の施工時にすき間・たるみが生じていることに気づかず引き渡してしまったことにより、壁内部に湿気が溜まりカビが生じていることが発覚した。(本制度では断熱材の再施工にかかる損害防止費用は補償対象となりますが、カビによる内装材の一部に生じた汚損等その他の箇所に発生した被害は補償対象外です。その他の箇所に発生した被害は、生産物賠償責任保険で対象となる可能性がございますので「木住協工事総合保険」の採用を併せてご検討ください。)
- 引き渡し前に省エネ適合の確認(省エネ適判)を行った結果、省エネに適合していないことが判明した。(省エネ適判にかかる費用は補償対象外)
- 設計図書で設置するはずであった換気設備を設置し忘れていたことが引き渡し後に発覚した。
- 断熱材の室内側に防腐フィルムを適切に施工できていなかったことにより、内部結露が生じていることが発覚した。(本制度では防腐フィルムの再施工にかかる損害防止費用は補償対象となりますが、結露による内装材や家財の一部に生じた水濡れ損害等その他の箇所に発生した被害は補償対象外です。その他の箇所に発生した被害は、生産物賠償責任保険で対象となる可能性がございますので「木住協工事総合保険」の採用を併せてご検討ください。)
- 外壁、及び間仕切り壁の上下端部に気流止めを適切に設置していなかったことにより、壁内気流が発生し、暖房費が想定よりも高くなっていることが発覚した。
住宅施工をとりまく主なリスクとリスクヘッジ策の整理













